当前位置:中国广告人网站>创意策划>房产酒店>详细内容
《危盘解码》第五章危机防范全攻略:房地产1+6营销(2)
作者:寒水石 时间:2006-2-7 字体:[大] [中] [小]
第三节 1+6营销全程实施步骤
步骤一:市场泛调研
对当地市场进行广泛调研,搜集所有有关房地产市场的信息。
因为房地产项目没有试探可言,巨额资金的投入伴随着巨大的风险,它就像一枚庞大的火箭,一旦发射就没有回头重来的机会。要想不使自己的楼盘在日后陷入危机,市场调研便必不可少。市场调研主要包括以下几个方面:
政策环境调研(国家政策、行业政策、金融政策、区域政策等);
市场环境调研(竞争环境、供求环境、经济环境、预期环境等);
市场潜力调研(消费取向、需求空白、有效需求、有效购买力等);
地块特质调研(区位历史、区位人文、区位地理、市政规划、市政配套、机场附近的限高、地下设施限制等等)。
步骤二:确定开发朝向
综合分析调研信息,初步确定开发朝向,并进行评估。
商业、住宅、写字楼项目取向的基本判研
1、写字楼与住宅的取舍
一块基地是否能规划成写字楼,必须具备基本条件,如果这些基本条件不存在,则规划为住宅楼也许更比较有利。一般来说,选择写字楼或住宅楼要注意下列事项:
第一,写字楼的坐落地点以商业区为主。如果基地所在地段属于商业区,且金融服务业联聚集明显,面临道路宽阔(如路宽在30米以上),再加上附近也有写字楼分布的话,则以规划写字楼为宜。
第二,写字楼的销售时机,以景气高峰期为主要时点。因为写字楼的价位高于住宅楼很多,而其成本增加却有限,所以规划为写字楼的利润较高,如果借景气之机,不致销售困难,所以,也不会成为投资者的梦魇;然而在景气下滑时期,由于前景看淡,办公的需求随即下滑时期,在这种情况下,不宜考虑写字楼,宜考虑需求较稳定的住宅楼。
第三,写字楼的基地面积在大,地形要方整。基地形状方整且面积足够大者,若睡段我较适合建写字楼,则以规划成写字楼为宜。否则,应以住宅为宜,因为住宅对于面积、地形的要求不太高。
第四,适合长期经营的产品,主要是以写字楼为主。由于不动产具有保值性与增值性,所以“只租不售”便成了很多投资兴建者目前的经营方向。而适宜长期保有的不动产,则以写字楼较具远景与潜力,所以由于这种考虑,就应规划写字楼而非住宅楼。但如果着眼于短期获利并能尽快实现,则宜规划为住宅楼。
第五,资金充裕的情况下,才宜兴建写字楼。在资金流量的特性上,写字楼兴建成本高,且不易销售,资金积压会远高于住宅楼。所以,在自有资金不足,且支付贷款利息能力欠佳的情况下,应该规划住宅楼,而不宜考虑写字楼。
第六,写字楼的地点要选择地商业活动频繁的地区。如果是新兴商业区,且不断有公司设立,迁进营业,则可以考虑规划写字楼,以求掌握先机。如果商业活动不频繁,或公司相继歇业,则宜考虑住宅楼。写字楼的售价,利润往往大于住宅楼,但因为其需求较特殊,所以风险也远高于住宅楼。因此,一块土地究竟适宜规划写字楼还是住宅楼,应多方面考虑,不宜单凭市场流行什么就跟风追随,而在不适宜的地方规划不适宜的产品,造成销售盲点。
2、写字楼与商业楼的取舍
商业楼的单位分割面积小,可以较高的单位出售,而总价又可以被投资人接受,加上日后兴建完成的物业管理收入高,又可以借此涉猎商场经营,可谓一举数得,因此,只要情况允,开发商常常将土地规划为商业楼。
由于商业楼的利润远超过办公大楼及其他类型的大楼,所以,在使用分区上属于商业区的土地,原则上都以商业楼为优先考虑的方向。然而,又因商业楼经营不容易,不宜贸然推出。对于某一块基地究竟应规划为商业楼还是办公大楼,自然得多费心思。下面针对商业楼及办公大楼的选择,概述其中值得注意的事项。
第一,商业楼坐落地点,要有足够的商业气息,除非基地本身面积够大,能够带动商圈,否则商业楼的地段宜考虑坐落在现有商圈中,以利用其人潮,带动商业楼的经营。
第二,商业楼要有足够的消费人口,才足以生存发展。基地附近要有足够的住宅或流动人口,以便有大量的消费潜力;另外,基地附近要有方便的公共交通以便利人们逛街购物,如此,商业楼才有生存的空间。
第三,商业楼面临的路面不宜过宽,且车速流量也不宜过快过高。因为道路宽度超过30米以上,会造成隔街的人易过来,形成单面营业,而车速太快,会形成人潮流动的障碍,使人潮不易集中,驻足、消费,而影响该商业楼的生存。至于办公大楼则因强调景观及门面,门前的马路越宽越好。
第四,商业楼坐落地点要在人口成长地区。在人口成长地区,如果能自成一个区域中心,在该区域中心设立商业楼,反而会因商圈的形成,带动人潮移动及住宅人口的进入,便该地区更加兴盛,形成良性循环。办公大楼则对区域人口成长速度的依赖程度不如商业楼。
第五,商业楼的生机着重在经营,经营管理能力很重要。因此,除非本身有经营商场的兴趣,人力,资金及技术,否则不宜贸然进行商业楼的规划。办公大楼虽然也需要经营,但其难度及得杂程度都没有商业楼那么高,所以较易掌握。
第六,复合产品宜考虑商场作为搭配的对象,尤其住宅区,因为庞大的住宅人口可以成为商场的基本消费市场,增加商场成功的机会。而办公用房与住宅则会彼此影响各自的居住与办公质量,所以不宜考虑。
步骤三:市场细分
对所确定的目标市场进行细分,寻求市场空白或市场机会,对项目进行定位;然后再进行定向调研,以使项目符合市场需求并且利润最大化。
房地产市场细分及其作用
房地产市场细分,指的是开发经营商在目标市场观念的指导下,依据消费者的需要、欲望、购买行为和购买力,将房地产市场整体分为若干个具有相似需求和欲望的房地产消费群体的市场分类过程,其中每个消费群体即为一个细分市场。其作用有以下几个方面:第一,有利于发现新的市场机会;第二,有利于集中开发商有限的土地、人力、财力、物力等资源;第三,有利于楼盘形象的建立与传播;第四,有利于开发经营商调整战略目标及战术。
房地产定位并不是简单的住宅、写字楼、别墅、酒店、商场的划分。就拿住宅来说,随着人们经济水平的提高和对生活质量追求,人们对住房的需求越来越多,差异化程度也日益明显。根据功能不同,房地产可划分为商用房、住宅、工业用房等等。此外还可以把“功能定位”进一步细分,如分为中央商务区、高级别墅区、文化居住区、涉外公寓区等等。
最完整的细分,要从功能的细分一直做到精神的细分,从卖一套房子做到卖一种生活直至卖一项艺术。开发商只有划定属于自己的利益圈,然后在里面精耕细作才能成功。
最完整的细分,要从功能的细分一直做到精神的细分,从卖一套房子做到卖一种生活直至卖一项艺术。开发商只有划定属于自己的利益圈,然后在里面精耕细作才能成功。
房地产市场细分的依据
市场细分是一项以市场调查、预测为基础,对市场进行分析研究,从而找出市场不同特点的综合技巧和艺术。主要从项目区域特质、宏观环境、购买行为几个方面考虑。具体如下:

细分市场的评估
房地产市场细分有许多方法,但并不是所有的市场细分都是有效的,要使市场细分对房地产经营企业有效,则房地产市场细分应遵循以下基本原则:
1、可赢利性
可赢利性是指房地产经营企业所选定的分市场的规模足以使本企业有利可图。一个细分市场应该是适合制定独立的市场营销计划的最小单位,并且具有相当的发展潜力。如果细分市场无利可图,也没有发展潜力,那么,这种细分市场是没有实际意义的,因为它违背了企业投资获利的宗旨。
2、可行性
可行性是指房地产经营企业对自己所选择的细分市场,能否制定和实施相应有效的市场营销计划。企业对房地产总体市场可以细分出众多的分市场,但并不是所有的分市场都适合企业经营能力。有的是技术上不能胜任,有的也许是由于企业的人员、资金和用地规模的限制,尚不足以同时为太多的房地产市场制定和实施个别的市场营销计划。总之,企业对市场的细分必须符合可行性的原则。
我们任何时候都应该牢记:真正的市场细分决不以细分为目的,为细分而细分,而应该以发掘市场机会、增加企业利润为目的。同时需要指出的是,市场细分必须适度,并不是分得越细越好。因为过分的市场细分,会增加商品的规格和种类,会缩小细分市场的营销规模,并使房地产开发成本和营销成本增加,这样,反而会降低企业营销绩效。
步骤四:概念设计
着重分析市场需求(消费倾向、有效需求、有效购买力),地块特质(历史、人文、地理、市政),对项目进行概念设计,使项目具有明确的市场引导力和目标群锁定能力;会同准客户和专业人士对概念进行评估。
通过对市场的细分,基本锁定了特定的购买群体,也明晰了项目开发的朝向,然后根据地块特质、特定的购买群体、项目预期的特质等综合因素进行资源整合,创意楼盘概念。
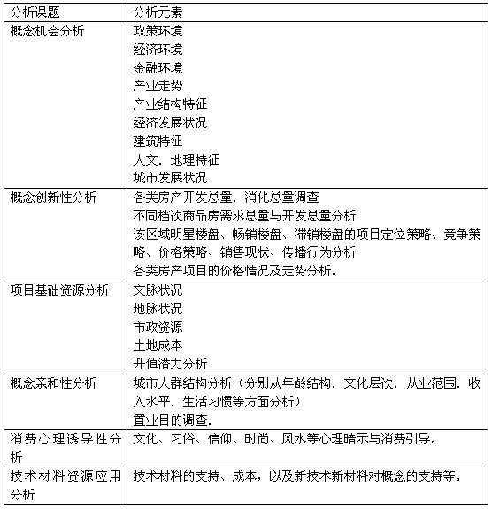
充分考虑房地产商品的特殊性,以市场为基础,以最大化提升楼盘价值,并有效防范地产风险为原则进行概念策划。在以地块特质和消费者需求为根本要素的同时,兼顾如下要素:政策要素、经济要素、人文要素、时机要素、技术材料要素、创新要素、领先要素等。见表《概念与案名论证课题》中各元素。
步骤五:案名创意
对案名进行创意,使案名既符合概念要求,又要有创新意义和对目标群体的亲和力;同时对项目在市场的形象进行创意;对创意进行评估。
概念与案名论证
主题概念的获得和案名的获得要经过几项研讨:概念机会分析,市场创新性分析,项目基础资源分析,概念亲和性分析,心理诱导性分析,技术材料资源应用分析。
概念与案名论证课题

步骤六:统筹各系统
在统一楼盘概念和市场形象后,着手对建设系统、形象系统、推广系统、服务系统进行建设。各系统分头进行、统一协调。使其每一个系统都能呼应主题,并共同服务与营销。
建设系统:结合项目概念和市场形象,征询专家意见,对项目的总体规划、建筑风格、园林景观、户型结构等进行专业设计;
形象系统:使项目从外形到内涵,从整体到局部具有统一的形象,并全部符合楼盘概念与市场形象的要求;
推广系统:结合建设进度和总体目标,设计推广的每一个环节,并使其所代表的市场行为,统一在楼盘概念与楼盘形象下。
服务系统:围绕楼盘的定位、概念、形象,选择服务模式,使服务模式规范统一,共同为营销服务。
1+6营销实施步骤图示:

附:商业项目的营销体系
第一步 通过市场调研,确定正确的经营方向
目前商业市场种类有购物中心、百货商场、超级市场、便利店、仓储式商场以及专卖店等等。商业业态的确定与街区的人口密度、消费水平、地理位置、交通条件、已有的商业环境、经营规模、档次密切相关。因此,项目决策必须在真实而全面的市场调研基础上,经过深入、细致地分析研究,做出较为正确的判断和定位,才能保证项目的正常运转,实现其经济效益和社会效益的最大化.
第二步 寻求有明确服务对象的空白市场。
针对目前已发展商业物业,由于立项时缺少街区特性、商业需求与趋势研究,大多数都以3—4层裙楼的规模挤向市场,而现有存量决不能完全期望购物中心、超级市场、大百货商家来解决。
如何帮助发展商实现短期资金回收及商场的长期效益,视之上述可能的商业形态中,较能解决问题的方向是主题商场与专卖店结合的方式。但是,主题的选取与确定,需要谨慎考量几个因素:
1、终端市场可测量性:主题(业态)不可凭空想象,否则投资者信心受损。
2、经济效益可支撑性:数字化商圈分析,即对周边市场需求、居民量、购买水平、商场未来人流量的预测,给到商家经营支撑。
3、差异化竞争策略:有明确的服务对象、产品类别、品种特色是主题商场抢占市场的制胜策略,它需要能敏感的发掘市场空白,能组织商家成行成市。
第三步 掌握商业物业营销核心。
商业物业营销能否成功,其核心在于能否成功平衡投资客、经营商家、发展商三者之间利益关系。
第四步:商业空间的划分与规划,具有可变性与价值最大化。
对商家多样化的要求,对投资者降低门槛,使商业空间由大空间分割为小空间,成为化解风险和实现价值的优化策略。但在空间布置上如何实现,需要对重点和难点区域的规划引导,才能使各层商业人流畅顺,如:
——首层最内部空间的划分与规划;
——通道巡回,避免商业死角
——顶层景观和市场景观配合,带动人流往商场上层流动;
——集中的公共活动空间与适当通道,以保证较高的实用率。
第五步:以灵活的租售策略培育新市场
市场需要培育与调整。发展商要肯于让投资者看见利益,并给商家营造条件持续经营,才能三方共赢:
——带租约出售:“返租销售”证明发展商不仅要将商场销出去,且思路上的确要经营好,给投资者回报,给经营者信心,从而刺激购买欲望。
——商场经营成功与否,关键在于培育,特别是头三年,是培育、宣传与调整期,故所有权、经营权与管理权的关系要清晰。
——发展商要站在更高的角度从商场整体出发,重视媒体传播与活动促销。
房地产项目风险防范的补白
补白一、房地产开发项目策划是房地产开发成败的关键
房地产开发之前的投资决策失误,是方向性的失误。这种失误可以说是最大的,它造成项目先天不足,到了后期,有的项目在某些方面虽然可以作某种程度的补救,但是大局通常难以挽回。投资房地产虽然面临着越来越激烈的竞争,但是任何时候都有成功的机会。由于房地产的不可移动性,使得房地产市场有“十里不同天”或“一步三市”的特点,即使在市场低潮,若开发商能够根据市场走向,结合地段特性,做好、做足项目的产品研究和市场定位,也会使自己的项目脱颖而出,取得成功。未来房地产市场的冷热变化,不会是一热全热,一冷全冷,而主要是细分市场的冷热交替变化。因此,关键是要做好前期的项目策划。
补白二、房地产开发项目策划主要包括七个方面的分析与选择
任何房地产开发项目,都应在事前进行系统的策划。这种策划应在房地产市场调研和预测基础上进行,通过策划活动形式和优选出较具体的开发经营方案。
房地产开发项目策划,要树立面向市场的观念,要具有预见性、超前性和独创性。策划的内容主要包括下列7个方面:
1、开发区位的分析与选择;
2、开发内容的分析与选择;
3、开发规模的分析与选择;
4、开发时机的分析与选择;
5、开发合作方式的分析与选择;
6、项目融资方式的分析与选择;
7、开发完成后的产品经营方式的分析与选择。
在实际策划中,上述7个方面并不是完全独立、可以割裂的,往往是交叉进行,甚至是反复进行的。在不同的阶段对项目策划所要求的深度也不相同。
补白三、市场调研和预测是搞好房地产开发项目策划的基础性工作
房地产开发项目策划不是凭空畅想,必须以深入、扎实的房地产市场调研和预测为基础,以了解房地产市场的过去和现状,把握发展动态,认识未来发展趋势,为分析和确定开发项目策划中有关项目建设的必要性、用途、档次、规模、时机以及开发经营方式等提供决策依据。
房地产市场调研和预测,包括房地产投资环境的调研和预测以及房地产市场状况的调研和预测两大方面。房地产投资环境的调研和预测应在国家、区域、城市、邻里这些由大到小的层次上进行,主要内容包括政治、法律、经济、金融、文化、教育、自然地理、城市规划、基础设施等方面,特别是要预计已经发生或将要发生的重大事件或政策对房地产开发项目的影响。
房地产市场状况的调研和预测,应在房地产投资环境的调研和预测的基础上进行,主要包括:
1、供求状况。其中包括供给量、有效需求量、空置量和空置率,不同地段、用途、档次、价位、平面布置、规模等的房地产的供求状况。在供给量中应包括已完成的项目、在建项目、已审批立项的项目、潜在的竞争项目及预计它们投入市场的时间。在供求状况的调研和预测中,特别是要进行消费者的调查与分析及竞争对手和其竞争能力的调查与分析。
2、房地产开发和经营的成本、费用、税金等的种类及其支付的标准和支付的时间等。
3、房地产商品的价格、租金和经营收入。此外,还要不断地了解和总结以往他人及自己的成功项目的成功点和失败项目的失败之处,以供借鉴。
补白四、关于房地产开发项目区位的分析与选择
由于房地产具有不可移动性,它在哪里生产,就得在那里消费,所以在西方,关于房地产投资有所谓三大要决,即:第一是区位,第二是区位,第三还是区位(location,location,location)。虽然现实中影响房地产投资成败的因素并不只是区位,但是它说明了区位的分析与选择是极其重要的。因此,进行房地产投资应特别关注地区性市场,这也是房地产投资与其他领域的投资的最大不同之处。
房地产开发项目区位的分析与选择,分为地域的分析与选择和具体地点的分析与选择两大层次。地域的分析与选择是战略性的选择,是对项目宏观区位条件的分析与选择,主要考虑项目所在地区的政治、法律、经济、自然条件等因素。具体地点的分析与选择是对项目坐落地点和周围环境、基础设施条件的分析与选择,主要考虑项目所在地点的交通、城市规划、土地取得的代价、拆迁安置难度、基础设施完备程度,以及地质、水文、噪声、空气污染、地下“障碍物”,如文物、电缆等因素。
在房地产开发项目区位的选择上并不是越靠近市中心就越好。除了不同的用途要求有不同的地段,不同的地段适宜于不同的用途外,开发地段的投入与产出犹如投资的收益与风险一般,通常是匹配的。房地产开发地段总体而言可以分为2类:1、高投入高产出地段,如城市中心繁华地段,像北京的王府井、西单等地区;2、低投入低产出地段,如城市的边缘的中间地带。尽管如此,但要通过分析、比较,筛选出投入相对较低与产出相对较高的地段,特别是要区分房地产的自然地理位置和社会经济位置。房地产的自然地理位置虽然是固定不变的,但是其社会经济位置却处于不断变化之中,所以要考虑所选地段的未来发展潜力的发展程度。
在西方城市发展的一定阶段曾出现过郊外化现象。这是由于先前的集中式的城市化发展,带来了城内环境污染和交通拥挤,而随着人们生活水平的提高和小汽车、快速路的发展,富裕家庭纷纷迁入郊区居住,反而是穷人居住在城内。我国目前一些大城市已出现了这种迹象,所以从事住宅开发在选择区位上要超前注意这个问题。
补白五、关于房地产开发项目开发内容和开发规模的分析与选择
房地产开发项目、开发内容和开发规模的分析和选择,应在符合城市规划(或有可能得到城市规划主管部门的允许)的前提下,按照“最高最佳使用原则”,选择最佳的用途和最合适的开发规模。另外,还包括档次、平面布置、建筑的内外设计、装修、配备等的分析与选择。
所谓最高最佳使用,是指法律上允许、技术上可能、经济上可行,经过充分合理的论证,能够带来最高收益的使用。选择和判断最高最佳使用,首先应尽可能地考虑各种潜在的使用方式,然后从下列4个方面依序筛选:
1、法律上的许可性;对于每一种潜在的使用方式,首先检查在法律上是否允许。若是法律上不允许的,应被淘汰。
2、技术上的可能性:对于法律允许的使用方式,其次检查在技术上是否能够实现,包括建筑材料性能、施工技术手段等到能否满足需求。若是技术上达不到的,应被淘汰。
3、经济上的可行性:凡是法律上允许、技术上可能的使用方式,还要进行经济可行性检验。经济可行性检验的一般作法是:首先需要将估计的投资成本进行比较,只有经济可行性,否则应被淘汰。
4、能否带来最高收益的才是最高最佳使用。
目前可供选择的用途从大的方面来讲,有商场、写字楼、高档公寓、普通住宅、别墅、酒店、娱乐场所、标准工业厂房、会展中心等或者是它们的某种组合,此外,还可考虑仅将生地或毛地开发成为可直接进行房屋建设的熟地后租售的情况。
在开发内容的分析与选择中,要细分市场的观念。在此基础上有两种极端的方式可供选择:一种是寻找市场空白点,另一种是开发同类项目。从理论上讲,最好是寻找到合适的市场空白点,此时可选择开发市场上已有的大量项目,进行面对面的竞争。但是这样做时特别要发掘出在某些方面优于他人之处,制定相应的产品定位策略,如低价定位、优质定位、优质服务定位等,以使将来消费者在其它同类项目的比较中选择本项目。
在开发规模方面要注意的是,并不是建筑容积率越高,在同等土地面积上建筑规模越大就越好,尤其是住宅,随着生活水平的提高,人们对环境、绿化的要求会越来越高,所以低密度符合未来发展趋势;而通常所讲的住宅小区规模,则是大一些为好,因为它便于物业管理,便于公共配套,有利于营造良好的居住环境。
补白六、关于房地产开发项目开发时机的分析与选择
房地产开发项目开发时机的分析与选择,首先应展望开发完成后的市场前景,再倒推出应获取开发场地和开始建设的时机。但是必须充分估计到办理前期手续和征地拆迁的难度等因素对开发进度的影响。大型的房地产开发项目通常应考虑分期分批开发,或称滚动开发。
由于房地产开发通常需要的时间较长,一般应采取“反周期”和“逆向思维”运作。所谓反周期运作,是说房地产市场在一定程度上是周期性波动的,有高潮、有低谷。除了房地产投机炒作和“短平快”的项目之外,如果在房地产市场低潮时进入,可供选择的项目多,竞争对手少,取得开发场地的成本低,但开发完成后往往迎接的是高潮;而在房地产市场高潮时进入,则刚好相反;可供选择的项目少,竞争对手多,取得开发场地成本高,开发完成后往往迎接的是低潮。因此,在房地产市场高潮时反而要持相当审慎的态度。
所谓逆向思维运作,是说大家都想做的项目最好不要去做,避免一哄而起;相反,大家都不想做的项目此时如果去做,将会有意想不到的收获。正如美国一本投资著作所言:“当舆论普遍对某种投资的评价不乐观时,此刻加入投资,通常可以提高你的投资报酬率。”“反周期”和“逆向思维”应当结合起来运用。
补白七、关于房地产开发项目开发合作方式的分析与选择
房地产开发项目合作方式的分析与选择,主要是考虑自身在土地、资金、开发经营专长、经验和社会关系等方面的实力或优势程度,以及从分散投资风险的角度出发,对独资、合资、负责任(包括合建)、委托开发等开发合作方式进行分析与选择。
在考虑合资、合作方式时,特别要注意对方是否能与自己坦诚相处和发挥优势互补。在现实中,项目本身很好,但是由于合作双方之间在权力或利益分配等方面的矛盾导致失败的实例并不少见。
补白八、关于房地产开发项目融资方式的分析与选择
任何房地产开发项目都需要资金,即使是“空手套白狼”。也要解决如何“套”的问题。开发商在项目决策阶段就应考虑用于该项目的投资来源,以免在正式启动后由于资金短缺而造成全面被动。
房地产开发项目融资方式的分析与选择,首先要估算项目的资金总量,什么时候需要,需要多少,然后再考虑如何解决,特别是启动资金及其如何解决。
现实中,房地产开始所需资金的可能解决途径,归纳起来有下列几种:1、自有资金;2、合资或合作开发,如由对方出资或出开发场地;3、向金融机构借款,如抵押贷款;4、集资;5、发行债券;6、发行股票;7、预售或预租收;8、融资性租凭,如项目所需电梯、空调等设备采用租赁方式解决;9、施工单位垫资。另外,实际中还有拖欠工程款和税费等非正式方式。
补白九、关于房地产开发项目开发完成后产品经营方式的分析与选择
房地产开发项目完成后产品经营方式的分析与选择,主要是考虑近期利益和长远利益的兼顾、资金压力,自身经营能力以及市场的可接受程度等,对出售、出租、自营以及它们的某种组合等经营方式进行分析与选择。其中,出售包括现房出售和期房预售;出租包括现房出租和期房预租以及短租和长租;自营是指如商场既不选择出售也不选择出租,而是自己经营。
关于近期利益和长远利益的问题,在出售与出租的比较选择中,如果着重于近期利益,则选择出售;如果着重于长远利益,则选择出租。在出售中,如果着重于近期利益,则选择长租;如果着重于长远利益,则选择短租。
关于资金压力总是在出售与出租的比较选择中,如果资金压力大,则选择出售;如果资金压力小,则选择出租。在出售中,如果资金压力大,则选择期房预售;如果资金压力小,则选择现房出售。
关于自身经营能力的问题,如果自身的经营能力强,则可以选择自营。
当然,在这些选择中,市场的可接受程度是非常重要的,不能一厢情愿。例如,现实中开发商通常最喜欢是期房预售,但如果市场不好,只能选择现房出售。
有愿意出版《危盘解码》,请按电子邮箱联系。或QQ:329652761 电子邮件:yin000001@sohu.com