当前位置:中国广告人网站>创意策划>电信企划>详细内容
全球通A+尊贵服务提升工程策划方案
作者:傅硕慧 时间:2006-2-28 字体:[大] [中] [小]
策划说明:
本案根据长沙移动全球通VIP大客户服务中心的工作内容,在充分的市场调查、实地考察及与省、市移动公司相关领导、市场部、大客户服务中心和一线工作人员做了充分沟通后,为长沙移动全球通VIP大客户服务量身订制的一个服务提升工程。
该提升工程以湖南省移动下发的“有效服务”工作文件为指导,根据其中界定的重要工作和考察项目以移动内部工作水平提升和对外服务能力和服务形象提升为目标。在以“准确定位、整体策划;突出重点、分项突破;整合资源、分摊成本…………、…………夯实基础、稳步提升”为策划思路和指导原则的基础上,对:
(一)、有效服务信息收集
(二)、基础服务提升
(三)、亲情服务提升
(四)、延伸服务提升
(五)、社区服务提升
(六)、一线服务人员服务水平提升
(七)、宣传资源整合及推广
(八)、有效服务实施评估体系
等八大主要工作版块做了详细的规划和整合。由此提出了相应的工作开展思路和时间安排,使整个提升工程能在科学的安排下有序进行。
目 录
第一部分
一、策划背景分析
二、策划原则及思路
三、提升目标及意义
第二部分
一、提升项目整体包装命名及释义
二、提升范围的界定
三、提升工程开展总体时间进度表
第三部分:分项解决策略
一、有效服务信息收集策略
二、基础服务提升策略
三、亲情服务提升策略
四、延伸服务提升策略
五、社区服务提升策略
六、一线服务人员服务水平提升策略
七、宣传资源整合及推广策略
八、有效服务实施评估体系
第四部分:前期调查、过程监控及效果评估
第五部分:附件
第一部分
一、背景分析:
1、竞争对手状况
a、联通CDMA正以“预存话费送手机、高资费政策优惠、万人体验赢话费、掌中宽带赠送”等营销形式抢占市场;
b、CDMA的健康诉求主题一直在推广并且深得部分客户之心;
c、CDMA当前诉求点:资费、基础服务和未来发展(3G等)是其操作重点;
d、电信小灵通主要竞争方式是资费、宽带等的打包优惠和辐射低等诉求;
2、内部背景状况
a、 “有效服务”的服务理念和思路,需要各分公司有创新和特色的延伸性执行,我们如何开展工作?
b、长沙移动大客户服务中心有很多的事要做:
网站要建、
俱乐部要推、
硬件设施要改造
有效服务信息要收集、
客户服务人员要工作水平要提升、
延伸服务单位如何引入、如何管理、
………
一连串的问题怎么有系统的解决呢?
c、长沙是省会城市,很多条件优于湖南其他地、市级分公司。那么我们开展的工作也应该在湖南移动通信市场做出省会城市表率作用和开拓性工作.
3、全球通VIP客户离网原因分析

从上图可以看出:
①、52%的客户离网原因为无法联系,这说明有效服务信息收集中存在一定缺陷;由于基础信息收集都没有到位,致使客户离网挽留的最后服务都缺乏基本的条件;
②、除调离本地、网内换号等原因转网客户无法挽留外,VIP客户服务质量对稳定客户的作用空间还非常大的。
4、SWOT分析
说明:
基于以上内外情况的分析,我们可以综合性的对长沙移动全球通VIP大客户服务现状中存在的强势、劣势、机会、威胁做一个横向的分析,从而明确我们在市场竞争坐标中的地位以便更好的根据市场指挥棒安排下一步工作方向和内容。
二、策划指导原则及思路:
准确定位、整体策划
突出重点、分项突破
整合资源、分摊成本
夯实基础、稳步提升
三、提升目标及意义:
1、提升客户服务满意度,争取在全省大客户在网率进入前列,实现客户用量增长3%--5%个增长点;
2、实践“有效服务”,整合所有提升工作,并科学合理的安排,为全年的服务提升工作提供有效指导性;
3、全为球通品牌VIP客户服务整体水平做一次综合性的提升,以便提高服务效率、降低服务成本又能为客户提供针对性强,价值高、感知深刻服务;
4、造长沙移动自己的特色全球通VIP大客户服务品牌,为长沙移动在年终上级考核评比过程中争取优秀成绩;
5、树立样板,创造全省乃至全国的亮点工程,以便成功后在全省推广。
第二部分
一、提升项目整体包装命名及释义
说明:我们把该项提升工程分为对内、对外2条主线同步进行。对内,强调服务观念的转变强化服务素质,规范服务体制、在整改和培训中参插相关活动;对外,以优质有效的尊贵服务形象面对客户和大众,加大宣传推广服务,提高客户对全球通尊贵服务的感知度。
2、对内命名及释义:
a、对内名称:F3有效服务提升工程
b、LOGO表现:

c、释义:
①、火热的红色代表着热情、真心的服务和长沙移动全球通全体VIP客户服务人员积极向上的精神;
②、整个LOGO由F3的变形和“心”形组成从而烘托出F3的内涵:From heart, From us, From now!形式优美而自然贴切:
From heart (发自内心),讲求服务心态,展现“服务从心开始”的理念;
From us (从我们做起),讲求服务主动和服务的团队力量;
From now (从现在开始),讲求服务效率和服务内容的执行力;
③、整体造型如一个尊贵的皇冠,充分彰显出全球通VIP客户服务的尊贵。
d、主题广告语
主推:沟通从心开始,服务源自真诚
备选:沟通源于有效,服务创造精品
1、对外命名及释义
a、对外名称:全球通A+尊贵服务提升工程
b、LOGO表现:

c、释义:
①、“A+服务”体现延承集团公司的A+服务理念,代表着细微优势差异和服务、业务的不断优化不断创新的A+网络、实用的A+业务、尊贵优先的A+社区…
②、“尊贵服务”是全球通VIP服务的理念核心,我们所做的一切就是让VIP客户感觉和享受尊贵的服务,产生优越感;
③、全球通的字样和A+是品牌承接,把品牌传播和服务传播整合在一同推出;
④、红色代表热情真心服务,黄色代表享受尊贵服务,内外传播主旨跃然而现;
d、主题广告语(相关形象宣传版面见附件)
对外主推:
①、全球通尽享尊贵 我能
备用:
①、拥有全球通,尊贵我独享 我能
②、品位尊贵感觉,畅享尊贵服务 我能
二、提升范围的界定
1、有效服务信息收集及管理方案(客户资料收集流程、收集内容、管理及更新办法、管理系统开发等);
2、服务人员服务规范及制度和整体服务能力和水平( 包括:培训、服务能力提升活动、服务流程规范、评比奖励机制等 );
3、硬件提升(包括机场贵宾厅、火车站贵宾厅、全球通VIP客户服务基地、服务厅全球通VIP专区建设等);
4、延伸服务单位的资源有效整合利用提升(包括延伸服务单位发展对象、签约后有效合作途径等);
5、社区服务提升(主题会所的成立、手机俱乐部、社区活动等);
6、宣传推广资源整合(包括内部宣传资源的整合及外部宣传媒介的统一安排)。
三、提升工程开展总体时间进度表 (内外兼修,双管齐下,立体提升)
1、对内工作进程安排

2、对外工作进程安排

第三部分:分项解决策略
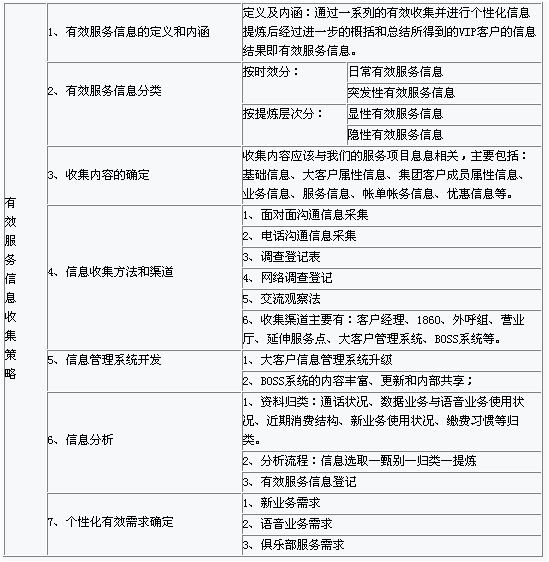
一、全球通VIP客户有效服务信息收集策略
要实践好有效服务,信息收集的前提,在次基础上进行信息分析与管理最终确定客户个性化有效需求,从而进一步实践有效服务。因此有效服务信息的收集是一切工作的前提条件。

(二)、基础服务提升策略
基础服务提升首先是一个规范的建立,确定一系列的规范操作流程和制度,在此层面上进而有效的执行,通过实施过程的监督落实和结果考评得出反馈信息。
基础服务提升首先是一个规范的建立,确定一系列的规范操作流程和制度,在此层面上进而有效的执行,通过实施过程的监督落实和结果考评得出反馈信息。

(三)、亲情服务提升策略
森广源广告公司认为:亲情服务的提升需要在有效服务信息收集基础上摸索VIP客户的亲情服务隐性需求规律的同时,制定一套标准,系统解决目前存在的改进的地方。特别是做好大客户的差异化服务,更需要一套标准作为参考。

(四)、延伸服务提升策略
长沙移动与延伸服务单位之间需要建立一整套延伸服务提升系统解决方案。设立标准,采用模板化作业;整合现有资源,在原来基础上寻求新的服务延伸单位;通过整合提升延伸服务水平,达到提升整个VIP客户服务的目标,扩张移动VIP服务品牌的外延。建立量化式一体化作业流程,加强与延伸服务单位的联动服务能力,并把作业流程模式作为操作今后案例的蓝本。

(五)、社区服务提升策略
社区服务主要包括:社区活动的举办、社区会所的建立和运作及社区文化的传播,通过一系列的社区服务使社区成员感觉到家的归属。

(六)、一线服务人员服务水平提升策略
提升一线客服代表的业务操作及服务能力、提高其综合素质,通过活动始终提倡团队精神的重要性,以提升大客户中心凝聚力。案例教学将是贯穿全年的重要课题,有助于让员工养成互相交流经验的习惯。开展明星事迹演讲赛有助于表扬先进、树立标杆,深化企业文化。营造和谐的心学习氛围,提升全员素质,促进品牌由内而外的提升。

(七)、宣传资源整合及推广策略
以“三分活动,七分宣传”的理来作好我们的传播工作,整合所有可利用宣传资源,以“一个声音说话”。通过媒介分析、受众分析得出的媒介宣传推广策略,内外同步而各有重点的进行业务、服务、形象以及各类活动的宣传推广。

(八)、有效服务实施评估体系
以考评促进服务提升工程的开展,因而完整的考评体系的必要的。以下方案由考评指标的确定、考评方式、考核周期及相应所占考评分值的规划建立了一整套的考评体系。

第四部分 前期调查、过程监控及效果评估
工作开展前的调查和提升过程中的效果监控是一项不可忽视的工作。在本次提升工程实施过程中我们将通过前期市场调查、提升环节跟踪是过程监控、以及各项目的分项调查和总结,相关布置如下:

第五部分:附件
1、沙移动全球通“A+尊贵服务提升工程”启动大会策划方案
2、A+尊贵服务提升工程*客户服务人员提升计划
3、A+尊贵服务提升工程*妙高峰全球通VIP专区前台调查及提升意见
4、A+尊贵服务提升工程*延伸服务单位服务提升整体解决方案
5、A+尊贵服务提升工程*黄花机场全球通VIP贵宾厅调查及提升方案
6、A+尊贵服务提升工程*四大社区形象宣传及推广方案
7、A+尊贵服务提升工程*亲情服务提升策划方案
2、A+尊贵服务提升工程*客户服务人员提升计划
3、A+尊贵服务提升工程*妙高峰全球通VIP专区前台调查及提升意见
4、A+尊贵服务提升工程*延伸服务单位服务提升整体解决方案
5、A+尊贵服务提升工程*黄花机场全球通VIP贵宾厅调查及提升方案
6、A+尊贵服务提升工程*四大社区形象宣传及推广方案
7、A+尊贵服务提升工程*亲情服务提升策划方案
傅硕慧 湖南省 湘潭大学广告系 QQ:70802527 电话号码:13421810317 email:xtdxfsh@163.com 个人说明: 工作主要行业为通信行业和地产行业.有中国移动[广东(深圳\广州\珠海、东莞)\广西(南宁\北海)\湖南等分公司]的工作经验以及长沙中天广场市场推广包装全程策划等. 欢迎广告界朋友交流
