当前位置:中国广告人网站>创意策划>广告杂烩>详细内容
中国高校广告类本科教学产业细分定位论
作者:高驰 时间:2007-9-16 字体:[大] [中] [小]
> 【摘 要】企业(广告主)的专业化经营和广告代理制的产业细分代理方向发展是广告教学定位的客观需要,所在学校长期形成的不同优长学科背景是广告教学定位的内在依托。定位的有效性取决于以专业教育为重心的观念,正确解读《高等教育法》关于学业标准的条款,建立顺应经济社会发展的教育教学理念,不折不扣地兑现各高校招生简章中专业业务培养目标,才能适应创意产业发展与中国广告产业升级的需要。
【关键词】 广告教育 广告行业 教学定位 市场细分
本文所指的中国高校广告类本科,不仅包含现行专业目录中的(050303)广告学专业,也包括招生和培养数量更多的目前含混地按“专业方向”设在(050408)艺术设计专业名下的视觉传达设计(平面设计)、广告设计、包装设计、展示设计等专业。这些专业的理论、历史、应用等范畴都是与广告活动密不可分的,其性质都是以广告学理论为基础并与艺术、相关技术融合的新兴交叉且各成体系的独立学科。
发达国家由于劳动力匮乏,高等教育的模式也就不可能完全适合于我国。定位,就是要根据本体的核心价值,发挥优势与擅长,凸显特色与风格。广告有“说什么”和“怎么说”的定位问题,广告类本科教学首先还要明确“我是谁”的定位问题。当前相当数量高校的广告类本科毕业生求职困难,归咎于招生数量的增多和学生对就业单位条件要求过高是有失公允的,现实状况是有很多急需广告专业人才且待遇不菲的单位难以招聘到符合岗位要求的毕业生。其根源在于这些高校教育教学不能顺应经济社会的发展,轻视应用性广告课程,违背了广告科学规则,缺失合理的教学定位。正确解读《高等教育法》关于学业标准的条款,建立顺应经济社会发展的教育教学理念,不折不扣地兑现各高校招生简章中专业业务培养目标,才能适应创意产业发展与中国广告产业升级的需要。
一、广告行业的市场细分是定位论的客观需要
广告行业由广告主及其广告部门、广告公司、广告媒介和广告组织等构成。中国广告业近20年一直是发展最快的产业之一,整体规模已接近GDP的1%,在我国经济社会发展中起着越来越重要的作用。2006年底全国共有广告经营单位143129户,比上年增加17735户,增长14.1%;从业人员1040099人,比上年增加99684人,增长10.6%。[1] 加上在企事业和政府部门从事广告专业工作的人员,我国广告从业人员总数已超过300万,但是受过系统专业教育的尚不到2%,而美国广告业75%以上从业人员是相关专业本科以上学历。我国制造业已经进入全球四强,但是我们有产品缺品牌。美国《商业周刊》和Interbrand新近评出的“世界100大最知名品牌”中,韩国已入围3个,中国仍无一席之地。经济全球化导致品牌全球化并激化了品牌的竞争,品牌的杠杆作用日益彰显,弱势品牌面临逐渐淡出市场的危险。中国广告业需要产业升级和持续快速增长,到2010年中国市场广告额将超过2000亿,需要大量的专业人才掌控运作。
世界上没有任何国家像中国这样人口众多,但是也没有任何国家像中国这样有上千万家大中型企业。企业(广告主)及其广告部门因其所处产业已经决定了其市场定位,近年来各国企业纷纷从多元化经营转向专业化经营战略。所谓专业化经营战略,即企业集中力量生产(提供)一种主导产品(服务),在市场战略上采取在本行业主导市场上进行竞争的战略,广告投入较大的主要有房地产、家电、建材、汽车、日用消费、食品饮料、数码科技、通信、烟酒、医药保健、银行金融等产业,这些企业都需要高水准的广告决策及运作人才。
广告代理制已经由媒介细分代理向着产业细分代理方向发展,这也是中国高校广告类本科教学定位的重要前提。广告代理制是广告现代化的一个标志,世界上发达国家和地区已实行了几十年乃至上百年。“广告代理制是企业、媒介和广告公司之间在广告活动中交易的基本结构。”[2]广告代理制就是广告公司在广告经营中处于主体和核心地位,为广告主全面代理广告业务,向广告主提供以市场调查为基础、广告策划为主导、创意为中心、媒体发布为手段、同时辅以其它促销手段的全面性服务。
按照《国民经济行业分类》国家标准(GB/T4754-2002),高校和广告业都属于第三产业,高校是第三产业第三层次——为提高科学文化水平和居民素质服务的部门。市场细分原则对于高校同样是不可回避的,这对于广告类专业尤为重要,因为能够像广告类这样与几乎所有行业都有关联性的学科专业并不多。“广告是由可识别的出资人通过各种媒介进行的有关产品(商品、服务和观点)的、有偿的、有组织的、综合的、劝服性的非人员的信息传播活动。”[3]任何人都无法做到对所有行业日新月异的技术进步及其不断涌现的新产品的清楚了解,广告类的教师和学生也同样无法做到。广告类的教师和学生能够做到长期清楚了解某个行业特别是其广告的历史发展和现状,就很不容易,而且又是必须努力经常关注才有可能完成好各自的业务。
培养适应经济社会发展尤其是当前创意产业发展与中国广告产业升级需要的广告人才,各高校的广告类本科专业的教育教学应当顺势而为,首先应当按照广告行业的市场细分确立合理定位,也就是CI规划中先行必须明确的“活动范围”。必须适应广告代理制的产业细分代理发展需要,必须适应广告主及其广告部门所处产业发展变化的需要,必须扭转因人设课或因人不设课的状况,还要加强对地方经济、区域文化、历史条件等多种因素的考量。一些高校的改革实践已经证明这些举措是行之有效的。
二、所在学校优长学科背景是定位论的内在依托
中国广告市场从2006年开始全面开放,但是,目前我国广告教育的现状却不容乐观。“广告教育普遍存在专业理想黯淡、专业精神失落的现象,专业形象一定程度上被社会扭曲,广告教育界的专业使命出现弱化。”[4] 一些高校广告学专业毕业生求职就业非常困难,感到在校期间没有学到多少有用的专业知识,不少学生甚至后悔选择这一专业,很多急需高素质广告专业人才的单位又招聘不到符合岗位要求的毕业生。
广告是操作性极强的专业,又是发展变化快速的行业。二十年前那种“广告一放,黄金万两”,只是市场经济萌动时期的现象,本身就是不正常的,今天的现状则是对正常状态的回归。“广告学是指研究广告的本质特征和广告活动过程及其运动规律和表现艺术的科学”。[5]今天已经发展成为包含理论、历史和应用广告学等领域综合运用多学科知识理论发展成熟的独立学科。但是许多高校对此缺乏理性认识,对待广告学科的“虚无主义”影响着高等广告教育的健康发展。一些高校在尚不具备条件的情况下纷纷开办广告类本科专业,使得发展速度与教学质量不匹配;不同的院校依据不同的学科优势强调某种类型知识的重要性,导致广告类本科专业的教育教学与经济社会发展现实严重脱钩。
当前全国除独立建制的艺术学院外,已经有2000余所高校陆续开办了广告类本科,说明很多高校都看到了广告业的发展前景和专业人才的社会需求。但是,很多高校的广告类本科专业应用性课程存在严重的因人设课或因人不设课的状况,训练内容又多是集中在食品饮料、日用消费等产业,而很多同样需要广告人才的产业却鲜有人去探讨,未能按照广告代理制的产业细分代理发展和广告主所处产业发展变化确定合理的定位。
按照广告类本科专业所在学校长期形成的不同优长学科背景进行产业细分定位,是发挥优势与擅长,凸显特色与风格的有效手段。这也是动态地关照人与自然、环境和谐的关系。例如,以土建类学科见长的高校开设的广告类本科专业,学生在这种学科背景下耳濡目染行业知识,会被要求学习建筑学概论等课程,也必然接触熟悉土建类相关专业老师同学。这些经历和人脉对于广告类本科专业学生今后从事房地产广告工作,都是其他高校毕业生难以具有的优势。假如仍然要求他们在食品饮料、日用消费等产业里发展,效果一定是适得其反。
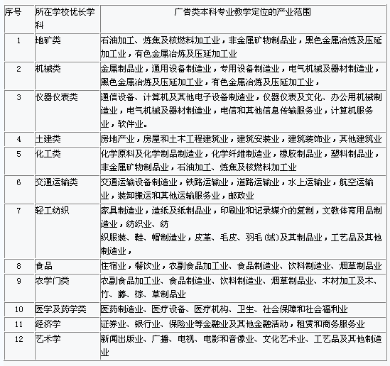
本科教育时间是有限的,而社会的需要是无限的。谁都不可能在有限时间里培养学生无限的能力,只能努力培养学生具备可持续发展的能力,也就是培养学生持续的学习能力,健康向上的人格和科学的知识结构。附表《广告类本科专业教育定位模式示例》虽然并不全面,尚有一些行业没有包含在内,只是对不同优长学科类别学校开设广告类本科专业教学定位的产业范围所做的初步探讨,期望有助于启示各高校广告类本科专业扬长避短,在本来就已经细分了的广告行业确定有利于自身长远发展的定位,避免盲目性。当然,有些招生量较大的高校广告类本科专业还可以根据学生的素质志趣和学校的条件,确定多个定位。研究型大学开办广告类本科专业很必要,教学定位则是另当别论的。
附表:广告类本科专业教育定位模式示例

注:本表行业名称系根据《国民经济行业分类》(GB/T4754-2002)
三、定位的有效性取决于以专业教育为重心
许多学校的广告类本科专业是由无广告实务经验的人在主持和管理,课程设置杂乱并存在因人设课、因设备设课和因无人不设课等问题,轻视广告专业课程和实践环节,错误地认为这些课程可以到工作单位再学,大学主要是打“基础”。严重偏离本科教育学业标准和缺失或偏离了广告学专业本科学生的培养目标,还盲目认为这样做是“加强”素质教育和通识教育。
发达国家由于人力资源匮乏等原因,其高等教育的模式也就不可能完全适合于我国,现阶段在我国要求用人单位对大学毕业生进行较长时间的岗前专业培训,注定是痴人说梦。其实,就是欧美发达国家关于“专业教育”与“通识教育”(Liberal Education)到底应当以哪方面作为本科教育的重心,到底哪一种才是真正适应社会发展、适合人才培养的辩论也从未停止,今天能够看到的现象却是英国高等教育在这种争论中开始向职业化教育靠拢。美国密歇根州立大学、宾夕法尼亚州立大学等一流大学的广告学等专业,也都是在强调职业化训练的基础之上培养重视研究之风[6]。
《高等教育法》第十六条明确规定了高等学历本科教育的学业标准:“应当使学生比较系统地掌握本学科、专业必需的基础理论、基本知识,掌握本专业必要的基本技能、方法和相关知识,具有从事本专业实际工作和研究工作的初步能力。”各高校制定的广告类专业业务培养目标也都规定:毕业生能在媒介广告部门、广告公司以及企事业单位从事广告策划创意和设计制作、广告经营管理。然而相当数量的高校在具体实施中出现了偏差,弱化了学业标准并缺失或偏离了专业培养目标。广告业界认为国内广告教育存在的主要问题是学生水平一般,无专业经验,教学严重落后于实践,应加强专业技能课,重视案例教学。依靠背离经济社会发展现实的教育理念,去培养快速发展的广告业所需要的达到培养目标的高素质专业人才,显然是不可能的。
广告教育是对广告人才的基础培养,实践性是广告学教育的本质性要求,人才市场对广告类本科专业毕业生具有快速成材的迫切要求。“企业招聘首先选快手,上手慢了肯定不行。上手慢的后劲也不会大,连位置都抢不上,也就没有机会发挥后劲了。”[7]包豪斯(Bauhaus)提供了许多值得学习和借鉴的成果,其中最重要的就是教育理念:紧随社会进步,不断更新观念,积极创立新思维[8]。包豪斯的教学、研究、创造(生产)三位一体的教育模式对我们今天仍然有启发性,是一种典型的既发挥教师主导作用,又能充分体现学生认知主体作用的“双主模式”[9]。
新兴学科由于积累时间所限缺少话语权,广告类本科专业也面临学术地位的危机。这种危机的后果直接影响到广告学科的建设,因为在各学校封闭系统内,新学科与重点学科已经不在同一个竞争的平台。“在这种热潮下,广告专业的老师和学生的积极性就都出现问题,这种状况在综合性院校中尤为突出。”[10]
许多学校都规定毕业设计(论文)教学实行指导教师负责制,指导教师应对整个阶段的教学活动全面负责,这显然是对指导教师的主导作用和专业能力提出了基本要求。但往往有些高校以为只要教师符合学位职称要求,不管以往是从事什么专业方向学习或研究的,都可以担任广告类本科专业毕业设计指导教师。在医学院肯定不会出现教基础医学的去指导临床医学专业的毕业实习和论文,尽管这两个专业的很多课程是一样的。
人才的基本标志就是知识和能力,有学历文凭不等于有知识,有知识也不等于有能力。广告业界需要的是能将理论运用于实践,并且能为企业创造价值的专业人才。所谓“专业”是指专门之学、专攻之业。医学专业学生都有比较严格的实习,学生历来是在这种专业氛围中成长起来的,广告类本科专业同样应用性很强,医生的专业水平高低关乎患者的生死,广告人的专业水平则关系到企业或产品的成败。但是一直以来学校和社会对此问题的认识却大相径庭。
国内外实践已经证明,广告人才培养必须与市场相结合,从理论到理论很难把握市场实际需要的东西。高校广告类本科专业培养广告业界需要的、达到培养目标的知识型高素质专业人才,必须以专业教育为重心,从专业能力、学术视野和职业道德等方面全面培养和综合考核。
【注释】
[1] 2006年中国广告业统计数据报告[R].《现代广告》2007(4):1
[2] 陈刚.中国广告代理制目前存在的问题及原因[EB/OL].中华传媒网[2006-03-7].http://www.mediachina.net/
[3] (美)威廉·阿伦斯著,丁俊杰 等译.当代广告学[M].北京:华夏出版社,2001:7
[4] 丁俊杰.再谈我国广告教育存在的问题[EB/OL].(2004-11-19)[2006-06-20].http://www.cctv.com/tvguide/4993.shtml
[5] 丁俊杰,张树庭.广告概论[M].北京:中央广播电视大学出版社,2003:2
[6] 密歇根州立大学传播科学与艺术学院院长查尔斯·萨门访谈录[J].中国传媒报告,2005(3):74
[7] 周玉.落实科学发展观,提高人才培养质量[N].光明日报, 2005-07-19(6)
[8] 王受之.世界现代设计史[M].北京:新世纪出版社,1999:42
[9] 乌美娜.教学设计[M].北京:高等教育出版社,2002:16-22
[10] 魏炬.我国高教广告专业在模式探索中出现的问题与对策[C].中国广告年鉴,2004:66-68
China's Universities advertising categories of undergraduate teaching position breakdown
of the industry theory
Gao Chi
【Abstract】Enterprises (advertisers) professional advertising agency business and industrial development is the direction of industrial classification advertising positioning teaching an objective need for a school where the long-term advantages of different disciplines background is advertising based on the inherent teaching position. Location depends on the effectiveness of professional education center concept, correctly interpret the "Higher Education Act" on the terms of academic standards, the establishment of education and teaching philosophy that conform to the trend of the economic and social development, to honor the letter of the college entrance Leaflet professionals in the goal of training, to adapt to the development of creative industries and China's advertising industry and upgrading needs.
【Key words】Advertising Education, Advertising industry, Teaching Positioning, Market segmentation
【作者简介】 高驰 (1959─),男,哈尔滨工业大学艺术设计系副教授,硕士导师。中国广告协会学术委员会委员。1985年毕业于鲁迅美术学院视觉传达设计专业,2000年在哈工大研修科技哲学(技术美学)硕士课程。曾任《黑龙江日报》记者、哈尔滨大学工艺美术系副主任,1994年起任副教授,翌年4月兼任北亚集团国际广告公司总经理。2000年哈工大人文学院广告学专业首任主任,2004年调本校建筑学院任视觉传达研究所所长,主讲研究生和本科生的CI与视觉传达设计等课程。是中国大陆从事CI研究和实践、教育最早者之一,主编《CI视觉识别设计教程》列入教育部“十一五”国家级规划教材(本科艺术类全省唯一入选);1992年编著《CI--企业形象塑造》系中国大陆出版首部CI专著,被京沪等多所高校选作研究生、本科生教材,2004年第10次印刷;著《CI规划原理》(2005中国建材出版社)、主编《知名商标方略参考》等。gaochi555@sohu.com