当前位置:中国广告人网站>创意策划>活动方案>详细内容
上海通用汽车赛欧品牌文化推广案例(4)
作者:时空视点公关 时间:2008-9-6 字体:[大] [中] [小]
-
² 赛欧车展示区:
- 位置:西门大厅处,最主要的入口,人流量最大
- 基本描述:设置赛欧车展示区,摆放3辆赛欧,其中一辆布置成赛欧休闲车吧。现场有赛欧宣传片播放
² 演唱会内场布置:
- 内场舞台两侧悬挂以羽泉为主、赛欧车为背景的垂幅
- 坐席外立面拉横幅,分别为“赛欧羽泉歌迷团”和以《旅程》歌词组成,均带有LOGO标志
- 制作“赛欧-旅程”字样发光牌,演唱《旅程》时组织车主等人跟唱,以及挥动发光牌“赛欧-旅程”,增加参与感及营造气氛
² 赛欧文化长廊:
在演唱会前夕,歌迷在外场等待期间,设立赛欧休闲廊,利用电视墙、赛欧OO物语评选介绍、赛欧历次活动回顾等内容喷绘制作,围成文化休闲廊,为等待的歌迷及车主提供休闲文化场所,利用电视墙、大屏幕、喷绘背板等对赛欧文化及OO物语活动相关内容进行宣传。同时赠送OO物语活动手册及印有赛欧卡通形象人物的摇扇,加强受众人群对赛欧文化符号的认知。
赛欧文化长廊将主要由OO卡通人物介绍、OO物语照相区、OO物语活动介绍、OO物语活动进程报告、OO物语评选活动作品介绍、赛欧历次活动回顾等内容构成
² 关于OO物语活动手册:
OO物语手册将做为一个载体,加强目标受众对赛欧文化、OO物语的含义、OO物语活动的了解等。内容主要包括:
- OO的来历
- OO物语的含义
- 三个卡通形象介绍
- 部分参赛作品—车身标语、漫画作品及赛欧故事
- 赛欧相关报道
- 赛欧休闲文化之旅
e) 传播策略:
² 在活动前期、活动现场及后期采取不同的宣传形式,挖掘新闻热点,创造传播机会
² 采用新闻、图片新闻、电视新闻、专访、市场评述等不同形式,对新闻热点进行报道。
² 以有社会影响力的都市类大众媒体、汽车专业媒体、时尚媒体媒体、电视媒体作为选择重点,同时配合网络进行线上、线下的全方位传播。
f) 媒体策略:
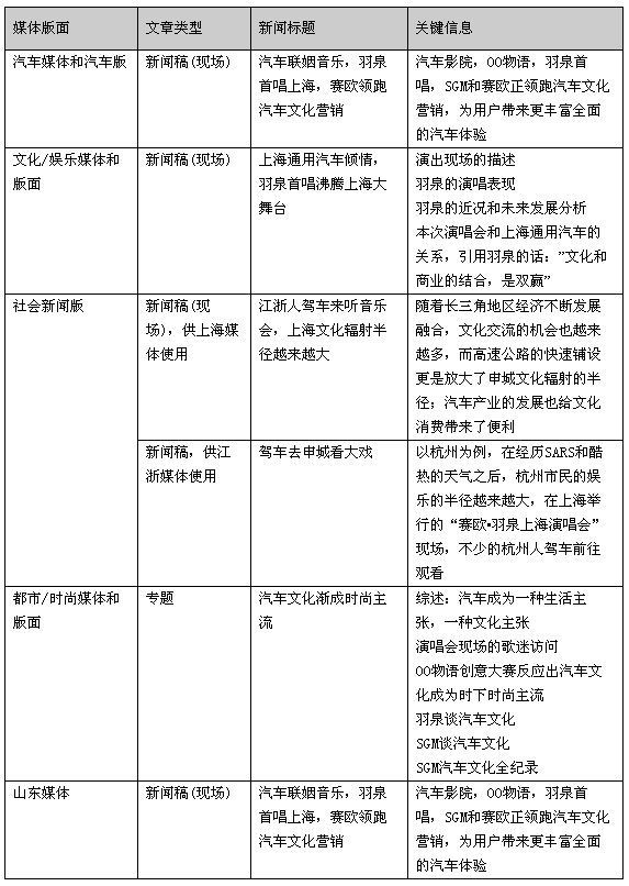
² 各地区媒体:
- 上海地区宣传是重点,点面结合,面:新闻通稿铺面;点:根据重点媒- 体/版面的风格,找出切入点,争取重要版面的报道/ 以及大版面的报道
- 山东地区的媒体发新闻为主
- 江浙地区的媒体依据版面的特点,发新闻
² 依据媒体版面:
- 汽车版,从汽车文化营销的角度
- 文化和娱乐版,上海通用汽车支持羽泉首唱上海/可结合OO物语创意大赛相关内容
- 经济版,“上海正成为文化大都市”
- 社会新闻版,上海文化能量辐射江浙
- 都市时尚版,汽车文化渐成时尚主流
g) 传播计划:
